TPSM863252降压模块(集成电感器)TI 德州仪器

发布时间:2023-07-05 16:55:54     浏览:2405

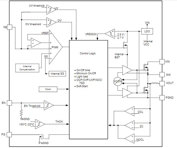
TI德州仪器TPSM863252是款频率范围为3V17V的简单实用型高效率高功率密度同步降压模块,兼容高至3A连续性的电流量。

TPSM863252选用D-CAP3控制方式提供迅速瞬态响应并提供低ESR输出电容器,不需要外部补偿。TPSM863252还具备以高至95%的占空比工作。

TPSM863252Eco-mode下工作,能够在轻负载中保持高效率。TPSM863257FCCM模式下工作,能够在所有的负载环境下保持同样的频率和极低的输出纹波。TPSM863252集成化全方位的间断模式OVPOCPUVLOOTPUVP保护。

TPSM863252选用QFN封装。额定结温范围包括-40°C125°C

TPSM863252.png

特征

?特征和配置适合各种技术应用

3V17V频率范围

TPSM863252的输出电压范围包括0.6V10V

TPSM863257的输出电压范围包括0.6V5.5V

0.6V基准电压

25°C时,基准精密度为±1%

–在-40°C125°C温度范围内,基准精密度为±1.5%

–集成化55mΩ和24mΩMOSFET

100?A低静态电流

1.2MHz开关频率

–以最高95%的高占空比工作

–高精密EN阈值电压

1.6ms稳定软启动时间(典型值)

?解决方案规格精巧且容易应用

–轻负载下TPSM863252选用Eco-modeTPSM863257选用FCCM模式

–迅速瞬态D-CAP3?控制方式

–根据集成化自举电容器和电感器轻松布局

–支持带预偏置输出电压的启动

–开漏电源正常情况检测器

–非锁存OVOTUVLO保护

UV保护的间断模式

–逐周期OCNOC保护

-40°C125°C工作结温范围

3.3mmx4mmx2mmQFN封装

应用

?商用型网络和服务器PSU

?其它交流/直流适配器/PSU

?工业自动化与控制

?测试和测量

TI 德州仪器为美国知名集成电路设计与制造商,TI 德州仪器产品广泛应用于商用、军工以及航空航天领域。

几十年来,德州仪器一直热衷于通过半导体技术降低电子产品的成本,让世界变得更美好。TI 是第一个完成从真空管到晶体管再到集成电路(IC)的转变,在过去的几十年里,TI 促进了IC技术的发展,提高了大规模、可靠地生产IC的能力。每一代创新都是在上一代创新的基础上,使技术更小、更高效、更可靠、更实惠——从而实现半导体在电子产品领域的广泛应用。

深圳市3118云顶集团创展科技有限公司,专注于TI 德州仪器品牌高端可出口产品系列新品产品,并备有现货库存,可当天发货。


推荐资讯

  • Rogers高频板材92ML? 材料
    Rogers高频板材92ML? 材料 2022-01-07 16:50:09

    Rogers?高频板材92ML?材料为无卤素阻燃、陶瓷充装、高导热多用途环氧树脂胶半固化片和层压板系统。

  • XPW100100B-01移动M2M/IoT应用Wi-Fi嵌入式无线设备服务器2.4GHz
    XPW100100B-01移动M2M/IoT应用Wi-Fi嵌入式无线设备服务器2.4GHz 2025-08-22 09:16:56

    Lantronix xPico Wi-Fi 是一款专为M2M和IoT设计的超小型嵌入式无线设备服务器,尺寸仅24×16.5×5.64mm、重量2.5g,搭载ARM Cortex-M3处理器,支持802.11 b/g/n Wi-Fi标准(2.4GHz/921kbps)、SmartRoam?无缝切换和双模运行,提供双串口/SPI/USB/GPIO等丰富接口,具备WPA2和AES-256加密,3.3V工作电压下待机电流仅6μA,通过工业级温度(-40°C~85°C)及FCC/UL认证,广泛应用于工业物联网、智能医疗和智能家居等领域。

在线留言

在线留言