DEI总线映射 IC 简化了照明总线接口

发布时间:2021-07-07 16:59:24     浏览:1923

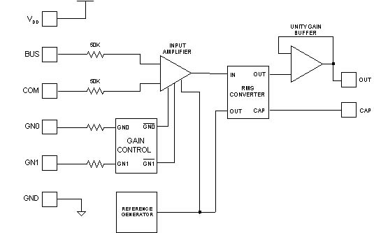
DEI 1030的设计目的是改善单位之间的照明总线监测。总线电压转换成为0-5vdc数据信号电平输出,可用作操纵白炽灯的仿真模拟驱动器或输入微处理器实现脉冲宽度调制。或提供操纵输入到DEI1090LED驱动器,用LED仿真模拟白炽灯。每个总线电压也无需不一样的总线接口专用设备。消除了不一样总线接口专用设备对每个总线电压的规定要求

DEI总线电压由两个开路/接地离散输入挑选,容许自动装置适应环境系统总线电流电压。照明母线投射电源电路、公共端子和增益挑选输入对DO-160C/DA3类(波形345

总线映射 IC.jpg

特性

缩减零部件数量

真实性RMS转换

小规格尺寸(8L-SOIC-NB

线束可编程控制器

缩减多总线接口

过温保护稳定性

do160C/DA3防雷

适用于5VAC5VDC14VDC28VDC总线

深圳市3118云顶集团创展科技有限公司,优势提供DEI高端芯片订购渠道,部分准备有现货库存。

详情了解DEI请点击:http?/public/brand/53.html

或联系我们的销售工程师:0755-83050846   QQ: 3312069749

 

部分

温度范围

产品包装类型

DEI1030-G

-55 85

8 SOIC NB G


推荐资讯

  • TPSM63604降压模块(集成电感器)TI 德州仪器
    TPSM63604降压模块(集成电感器)TI 德州仪器 2023-04-26 16:54:08

    TI德州仪器?TPSM63604来源于同步降压模块系列,是款高度集成化36V、4ADC/DC解决方案,集成了数个额定功率MOSFET、一个屏蔽式电感线圈和数个无源器件,同时使用高性能HotRod?QFN封装。

  • Murata村田MYWGC3R53FFW92RAE非隔离式4路输出DC-DC转换器
    Murata村田MYWGC3R53FFW92RAE非隔离式4路输出DC-DC转换器 2024-04-28 09:44:35

    Murata的MYWGC3R53FFW92RAE是小尺寸多输出DC-DC电源转换器,输入4.3V至5.5V,输出包括1.2V, 3.3V, 1.8V和2.5V。具有高效率、多重保护功能,适用于嵌入式、服务器、通信系统等场景。采用固定频率同步降压结构,快速响应负载变化,具备出色热降额性能。

在线留言

在线留言